In Svizzera il potere legislativo appartiene al Parlamento e al Popolo: le leggi federali sono infatti emanate dal Parlamento, ma sottostanno a referendum facoltativo.

Il Popolo può dunque chiedere che, prima della sua entrata in vigore, la legge sia sottoposta a votazione popolare. Se vi è urgenza, la maggioranza dei membri di ciascuna Camera può nondimeno dichiarare urgente una legge federale, la cui entrata in vigore è pertanto immediata. L'eventuale votazione referendaria ha quindi luogo successivamente.

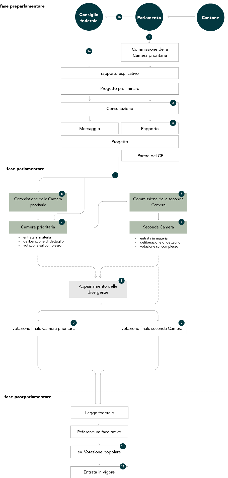
I. Procedura legislativa ordinaria

L'iter di adozione di una legge federale è di norma il seguente:


1. I disegni di legge federale sono perlopiù elaborati dal Consiglio federale, in virtù del suo diritto d’iniziativa (1a) (art. 181 Cost.; art. 7 LOGA) o a seguito di un mandato conferitogli dal Parlamento mediante una mozione (1b) (art. 120 segg. LParl).

2. L’iniziativa di proporre una legge federale può emanare anche da un deputato, un gruppo, una commissione (sotto forma di iniziativa parlamentare) oppure da un Cantone (iniziativa cantonale) (art. 160 cpv. 1 Cost.; art. 107 segg. LParl; art. 115 segg. LParl). Se si dà seguito a un’iniziativa, la responsabilità di elaborare un progetto di legge federale è affidata alla commissione competente in materia di una Camera e non al Consiglio federale. (Il Popolo non dispone del diritto d'iniziativa legislativa: mediante un'iniziativa popolare può infatti proporre una modifica della Costituzione, ma non di una legge federale.)

3. Di regola, il Consiglio federale o la commissione competente manda in consultazione rispettivamente l’avamprogetto o il progetto preliminare (art. 3 cpv. 1 lett. b LCo).

4. Conclusasi la procedura di consultazione, il disegno del Consiglio federale o il progetto della Commissione viene elaborato e trasmesso alle Camere unitamente al messaggio del Consiglio federale o al rapporto della Commissione (art. 141 LParl; art. 111 LParl).

5. I presidenti delle Camere stabiliscono di comune accordo quale Camera tratterà per prima l'oggetto in questione (Camera prioritaria). Se non giungono a un'intesa, decide la sorte (art. 84 cpv. 2 LParl).

6. Le commissioni competenti in materia esaminano l’oggetto, fanno proposte al proprio Consiglio e nominano un relatore che le difenda (art. 44 cpv. 1 lett. a e cpv. 2 LParl).

7. Ciascuna Camera delibera e decide dapprima se intende entrare in materia su un disegno di atto legislativo (dibattito di entrata in materia) (art. 74 cpv. 1 LParl). In caso affermativo, delibera sul disegno di legge articolo per articolo (deliberazione di dettaglio); dopodiché procede alla votazione sul complesso (vale a dire in merito al disegno nel suo insieme) (art. 74 cpv. 2 e 4 LParl). I disegni di leggi federali sono di regola discussi per la prima volta dalle due Camere in sessioni distinte (art. 85 cpv. 1 LParl).

8. Se dopo la prima deliberazione sussistono divergenze tra le Camere, le decisioni discordanti di una Camera ritornano per decisione all'altra Camera, fintanto che sia raggiunta un'intesa (è la cosiddetta procedura di appianamento delle divergenze) (art. 89 LParl). Se dopo tre deliberazioni sussistono ancora divergenze, viene istituita una Conferenza di conciliazione, che ha il compito di conseguire un’intesa (art. 91 LParl).

9. Se le decisioni del Consiglio nazionale e del Consiglio degli Stati concordano, nell’ultima seduta della sessione le due Camere procedono alla votazione finale (art. 81 LParl). La legge è quindi pubblicata nel Foglio federale (art. 13 cpv. 1 lett. e LPubb).

10. Se viene lanciato il referendum, è indetta una votazione popolare (art. 141 cpv. 1 lett. a Cost.).

11. Se non viene lanciato il referendum o la legge è accettata in votazione, il testo è pubblicato nella Raccolta ufficiale con l’indicazione dell'entrata in vigore (art. 2 lett. b LPubb). Se è invece respinta, la legge non entra in vigore.

II. Procedura legislativa d'urgenza

L'iter di adozione delle leggi federali urgenti presenta, rispetto all'iter ordinario, le differenze seguenti.

II.1. Procedura parlamentare

Le leggi federali urgenti vengono discusse da entrambi i Consigli nella stessa sessione.​

La clausola d’urgenza è prevista nelle disposizioni finali.

Le Camere deliberano su tale clausola soltanto dopo l’appianamento delle divergenze (art. 77 cpv. 2 LParl).

La clausola richiede il consenso della maggioranza dei membri di ciascuna Camera, vale a dire almeno 101 voti in Consiglio nazionale e 24 in Consiglio degli Stati (la maggioranza dei votanti non è dunque sufficiente) (art. 159 cpv. 3 lett. a Cost.). La seconda decisione di reiezione da parte di una Camera è definitiva (art. 95 lett. f ParlG). Se la clausola d’urgenza è respinta, la Commissione di redazione mette a punto il testo delle disposizioni concernenti il referendum e l’entrata in vigore dopo aver consultato i presidenti delle commissioni incaricate dell’esame preliminare.​

Dringliches Gesetzgebungsverfahren

II.2. Pubblicazione, entrata in vigore e Referendum

Le leggi federali urgenti sono pubblicate nella Raccolta ufficiale subito dopo la loro adozione. Entrano in vigore il giorno in cui il Parlamento le approva o, di norma, pochi giorni dopo.

Per quanto riguarda il referendum, occorre distinguere le leggi dotate di base costituzionale da quelle che ne sono prive:

  • Le leggi federali aventi una base costituzionale sottostanno al referendum facoltativo se la loro durata di validità è superiore a un anno (art. 141 cpv. 1 lett. b Cost.). Se il referendum riesce, un anno dopo la sua approvazione da parte dell’Assemblea federale la legge decade sempre che, nel frattempo, non sia stata accettata dal Popolo (art. 165 cpv. 2 Cost.).
  • Le leggi prive di una base costituzionale la cui durata sia superiore a un anno sottostanno a referendum obbligatorio (art. 140 cpv. 1 lett. c Cost.). Le leggi decadono un anno dopo la loro emanazione da parte dell’Assemblea federale se entro tale termine non sono state accettate da Popolo e Cantoni (art. 165 cpv. 3 Cost.).

Lista

Prima del 1999, vale a dire prima dell'entrata in vigore della nuova Costituzione, gli atti legislativi urgenti assumevano la forma del decreto federale di carattere obbligatorio generale, che veniva quindi dichiarato urgente ed entrava immediatamente in vigore. Le disposizioni sulla legislazione d'urgenza risalgono alla Costituzione del 1874.

Nel sito Internet della Cancelleria federale è reperibile un elenco dei decreti e delle leggi federali urgenti a partire dal 1874:

Compendio dei decreti e delle leggi federali urgenti


Fatti e Cifre

Per i fatti e le cifre, consulti la scheda informativa in PDF.

Fonte

Pierre Tschannen, Art. 165, in: Ehrenzeller/Schindler/Schweizer/Vallender (a cura di), Die schweizerische Bundesverfassung, St. Galler Kommentar, Schulthess, Zurigo/Basilea/Ginevra 2014, pag. 2694 segg.