• Parlnet
  • Contact
  • DE
  • FR
  • IT
  • RM
  • EN

  • Organs
    • National Council
      • Office NC
      • President
      • Members A–Z
      • Members by canton
      • Groups in the chamber
    • Council of States
      • Office CS
      • President
      • Members A–Z
      • Members by canton
      • Groups in the chamber
    • Committees
      • Specialist committees
        • FAC
          • Sub-committees FAC
        • LAC
          • Sub-committees LAC
        • SSHC
          • Sub-committees SSHC
        • ESPEC
        • TTC
        • EATC
          • Sub-committees EATC
        • SECC
        • SPC
          • Sub-committees SPC
        • PIC
      • Supervisory committees
        • FC
          • Sub-committees
        • CC
          • Sub-committees
          • Working groups
          • Specific responsibilities
          • Publications
          • Links
      • Other committees
        • CP
        • JC
          • Sub-committee JC
        • IC-N
        • DrC
      • PCA
        • Services and legal bases
        • Evaluation Process
        • Publications
          • Evaluation Reports
          • PCA Annual reports
          • Publications about PCA
      • Special committees
        • LPC
    • Delegations
      • FinDel
        • 100 Years FinDel
      • CD
        • Links
      • Administration Delegation
      • Delegations to international Parliamentary Assemblies
        • FPA
          • Presentation
          • Timetable
          • Activities
          • Legal basis
        • EFTA-EU
          • Portrait
          • Calender
          • Activities
          • Legal basis
        • DCE
          • Presentation
          • Timetable
          • Activities
          • Legal basis
          • Videos
        • IPU
          • Presentation
          • Activities
          • Legal basis
        • NATO-PA
          • Presentation
          • Legal basis
          • timetable
        • pd oecd
          • legal basis
          • Activities
        • OSCE PA
          • Presentation
          • Timetable
          • Activities
          • Legal basis
      • Delegations for Relations with Foreign Parliaments
        • Bundestag
          • Activities
          • Legal Basis
        • French Parliament
          • Activities
          • Legal Basis
        • Italian Parliament
          • Activities
          • Legal Basis
        • Landtag of Liechtenstein
          • Activities
          • Legal Basis
        • Austrian Parliament
          • Activities
          • Legal Basis
    • Parliamentary groups
      • Swiss People's Party
      • Social Democrats
      • The Centre Group
      • FDP The Liberals group
      • Green group
      • Green liberal group
      • Political parties
    • United Federal Assembly
      • Members of parliament since 1848
      • Advanced Search
    • Addresses
  • Parliamentary business
    • Votes
      • Database of parliamentary votes
    • Official Bulletin
      • The Official Bulletin explained
    • Curia Vista
      • Advanced Search
      • Curia Vista explained
    • Sessions
      • Schedule of sessions
      • Session briefings
    • Search Official Bulletin
    • Search Curia Vista
    • Coronavirus: Rules on acessing the Parliament building
  • About Parliament
    • Archives
      • Groups archive
      • Committees that are no longer active
        • Committe for Public Buildings CCP
        • DSN
          • Rapports
        • REHAC
          • entscheide-rehako
          • What does the law provide for?
    • Parliamentary Services
      • Secretary General
      • Management Board
      • Organisation Chart
      • Secretaries
    • Parliament Building
      • Tilo
      • Renovation of the parliament building 2006–2008
    • Parliamentary History
    • Lexicon of Parliamentary Terms
    • Publications
      • Brochures
    • How does the Swiss Parliament work?
      • Rules governing parliamentary procedures
        • Dossier The federal constitution
          • Federal constitution of 1848
  • Services
    • Visiting the Parliament Building
      • Guided tours
      • General information
      • Visits during the sessions
      • Open days
      • Federal BE audio tour app
    • Media
      • Accreditations
      • Instructions for journalists
    • Parliamentary Library
      • Support for research
    • News
    • Photo gallery
      • Photo gallery: Terms of Use
    • In focus
    • Search tips
    • Notifications
    • Media Library
      • Webcam
    • Contact
      • Addresses
    • Freedom of Information Act
    • Speeches
      • Guest speakers in parliament
    • kv-lehrstelle
    • Embedding live stream
  • International relations
    • Activities of the Presidents
    • Interparliamentary Delegations
      • EFTA/EU
      • Inter-Parliamentary Union
      • French-speaking Parliamentary Assembly
      • Parliamentary Assembly of the OSCE
      • Parliamentary Assembly of the Council of Europe
      • NATO Parliamentary Assembly
      • PD-OECD
    • Bilateral Delegations
      • Relations with the German Bundestag (Del-D)
      • Relations with the Austrian Parliament (Del-A)
      • Relations with the French Parliament (Del-F)
      • Relations with the Italian Parliament (Del-I)
      • Relations with the Landtag of Liechtenstein (Del-FL)
    • Parliamentary technical cooperation
      • Albania
      • Mongolia
      • North Macedonia
      • Kosovo
      • FAQ
    • Registers
      • International activities of the Federal Assembly in Switzerland (PDF)
      • International activities of the Federal Assembly abroad (PDF)
      • ...
      • Home
      • About Parliament
      • Parliamentary Services
      • Organisation Chart

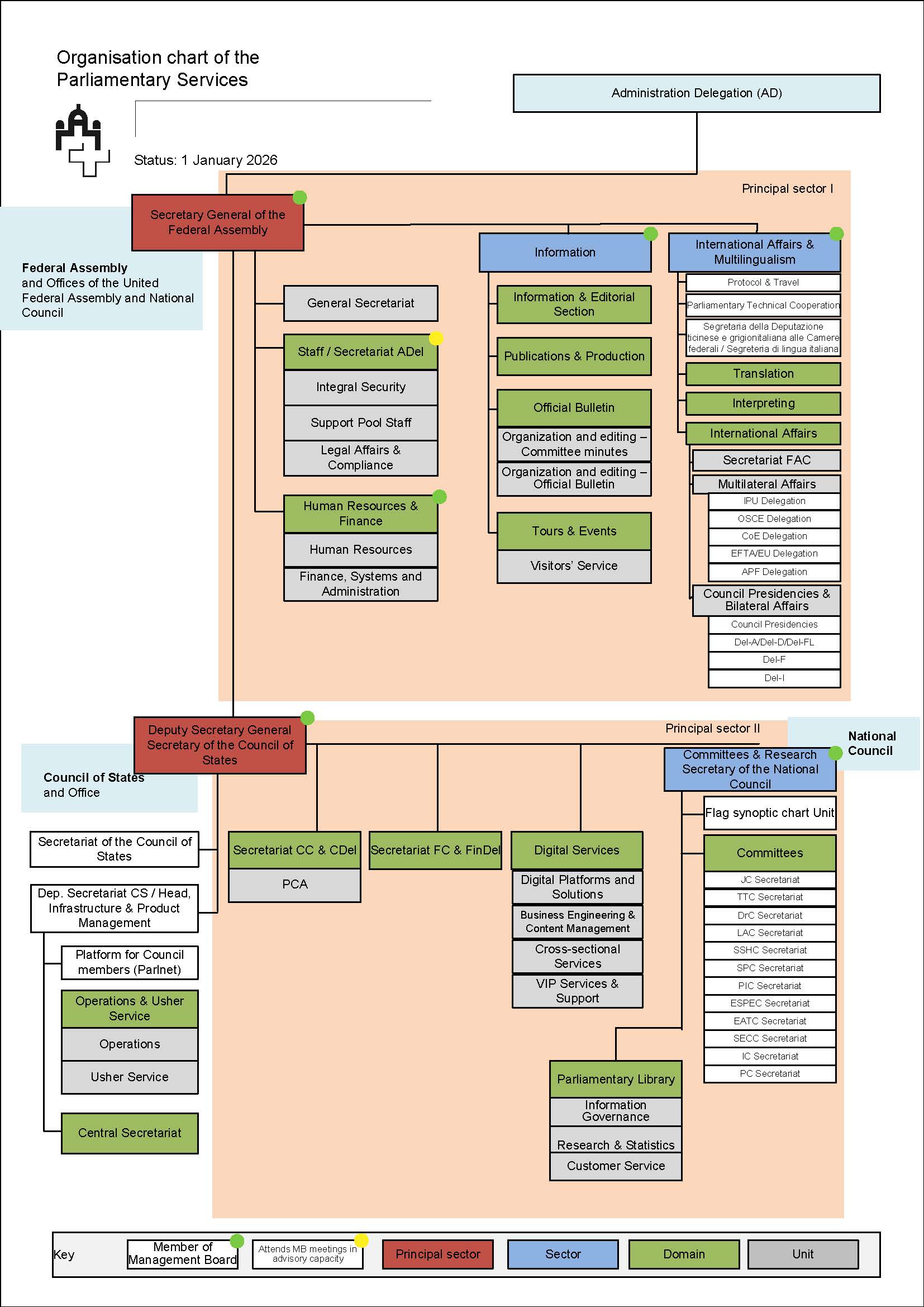
      Organisation chart of the Parliamentary Services

      • Parliamentary Services
      • Secretary General
      • Management Board
      • Organisation Chart
      • Secretaries
      Page Content

      ​​Print version of organisation chart (PDF)

       

      Organisation chart of the Parliamentary Services
       

      • Services

        • Agenda
        • News
        • Lexicon of Parliamentary
          Terms
        • Contact
        • Impressum
        • Terms and Conditions
      • Direct access

        • Declaration of Interests NC
        • Declaration of Interests CS
        • List of People with Access Rights NC
        • List of People with Access Rights CS
        • Parlnet
      • Parliamentary business

        • Database of Parliamentary Proceedings
        • Official Bulletin Search
        • Sessions
        • National Council A–Z
        • Council of States A–Z
        • Addresses
        • Manual of the Federal Assembly
      • More about Parliament

        • Video
        • JuniorParl
        • Parliamentary History
        • Photo gallery
        • Job vacancies
      ©
      Twitter LinkedIn Facebook YouTube Instagram

      Expression Console: