• Parlnet
  • Contatto
  • Lingua facile
  • DE
  • FR
  • IT
  • RM
  • EN

  • Organi
    • Il Consiglio nazionale
      • Ufficio Consiglio nazionale
      • Presidente
      • Membri A–Z
      • Membri per Cantone
      • Disposizione dei posti
      • Mutazioni Consiglio Nazionale
    • Il Consiglio degli Stati
      • Ufficio del Consiglio degli Stati
      • Presidente
      • Membri A–Z
      • Membri per Cantone
      • Disposizione dei posti
      • Mutazioni Consiglio degli Stati
    • Assemblea federale plenaria
      • Deputati dal 1848
      • Ricerca avanzata
    • Commissioni
      • Commissioni tematiche
        • CPE
          • Rapporti e oggetti posti in consultazione delle CPE
          • Sottocommissioni CPE
        • CAG
          • Rapporti e oggetti posti in consultazione delle CAG
          • Sottocommissioni CAG
        • CSSS
          • Rapporti e oggetti posti in consultazione delle CSSS
          • Sottocommissioni CSSS
        • CAPTE
        • CTT
          • Rapporti e oggetti posti in consultazione delle CTT
        • CET
          • Rapporti e oggetti posti in consultazione delle CET
          • Sottocommissioni CET
        • CSEC
          • Rapporti e oggetti posti in consultazione delle CSEC
          • Sottocommissioni CSEC
        • CPS
          • Rapporti e oggetti posti in consultazione delle CPS
          • Sottocommissioni CPS
        • CIP
          • Rapporti e oggetti posti in consultazione delle CIP
      • Commissioni di vigilanza
        • CdF
          • Sottocommissioni
        • CdG
          • Sottocommissioni
          • Gruppi di lavoro
          • Attribuzioni
          • Rapporti
          • Documenti di riferimento
          • Links
          • ISPEZIONE IN RELAZIONE ALLA PANDEMIA DI COVID-19
        • CPI
        • CPI Gestione delle autorità in relazione alla fusione d’urgenza di Credit Suisse con UBS
      • Altre Commissioni
        • Commissione delle grazie CGra
        • Commissione giudiziaria CG
          • Posti della Commissione giudiziaria a concorso
          • Sottocommissione CG
        • Commissione dell’immunità del Consiglio nazionale CdI-N
          • Pubblicazioni CdI-N
        • Commissione di redazione CdR
      • CPA
        • Prestazioni e basi legali
        • Processo di valutazione
        • Pubblicazioni
          • Rapporti di valutazione
          • Rapporti annuali
          • Pubblicazioni sul CPA
      • Commissioni speciali
        • CPL
    • Delegazioni
      • DelFin
        • Rapporti
        • 100 anni DelFin
      • DelCdG
        • Caso Crypto AG
        • Caso Daniel M.
        • Caso Tinner
        • Rapporti
        • Sicurezze informatica dal SIC
        • Ispezione ISIS
        • Conferenza 2019
        • Link
        • Legge sul servizio informazioni
        • Diritto di accesso
        • cyber
        • Ispezioni
        • Rapporti annuali
      • Delegazione amministrativa
        • Gruppo Parlamento-IT
      • Delegazioni in assemblee parlamentari internazionali
        • APF
          • Presentazione
          • Calendario
          • Attività
          • Basi legali
        • AELS/UE
          • Presentazione
          • Calendario
          • Attività
          • Basi legali
        • DCE
          • Presentazione
          • Calendario
          • Attività
          • Basi legali
          • Video
        • UIP
          • Presentazione
          • Attività
          • Basi legali
        • AP NATO
          • Attività
          • Presentazione
          • Basi legali
          • calendario
        • DP OCSE
          • Basi legali
          • Attività
        • AP OSCE
          • Presentazione
          • Calendario
          • Attività
          • Basi legali
      • Delegazioni permanenti per le relazioni con i parlamenti degli Stati limitrofi
        • Bundestag
          • Attività
          • Basi legali
        • Parlamento francese
          • Attività
          • Basi legali
        • Parlamento italiano
          • Attività
          • Basi legali
        • Landtag del liechtenstein
          • Attività
          • Basi legali
        • Parlamento austriaco
          • Attività
          • Basi legali
    • Gruppi parlamentari
      • Gruppo UDC
      • Gruppo socialista
      • Il Gruppo del Centro. Alleanza del Centro. PEV.
      • Gruppo liberale radicale
      • Gruppo dei Verdi
      • Gruppo verde liberale
      • Partiti rappresentati in Parlamento
    • Indirizzi
    • Retribuzioni dei parlamentari
  • Attività parlamentare
    • Votazioni
      • Banca dati delle votazioni CN
      • File xls da scaricare
    • Bollettino ufficiale
      • Spiegazioni riguardanti il Bollettino ufficiale
      • I 125 anni del Bollettino ufficiale dell’Assemblea federale
    • Curia Vista
      • Ricerca avanzata
      • Curia Vista spiegata
      • Risposte agli interventi parlamentari
      • Cosa sono i paragrammi
      • Interventi che contengono tabelle o grafici
    • Sessioni
      • Sessione attuale
        • Abbonamento dei programmi delle sessioni
      • Testi sottoposti alle votazioni finali
      • Sessioni precedenti
      • Date delle sessioni
      • Panoramica delle sessioni in anteprima
    • Ricerca Bollettino ufficiale
    • Ricerca Curia Vista
    • elezioni
    • Legislatura – Cambiamento di Legislatura
    • Coronavirus – Il Parlamento nella situazione straordinaria
      • Cronologia delle decisioni
  • Il Parlamento
    • Archivio
      • Archivio gruppi
        • Presidenti dei gruppi dal 1917
        • Ex gruppi parlamentari
        • Archivio dell’ordine dei posti a sedere
      • Archivio Presidenti delle Camere
        • Cronologia dei presidenti del Consiglio Nazionale
        • Cronologia dei presidenti del Consiglio degli Stati
        • incontri degli ex presidenti
      • Retrospettive delle legislature
        • Sessioni extra muros
          • Sessione primaverile 2001 Lugano
          • Sessione autunnale 2006 a Flims
      • Commissioni non più in attività
        • CCP
        • DVN
          • Rapporti
        • Commissione di riabilitazione CRia
          • Decisioni CRia
          • Cosa prevede la legge?
      • Le elezioni in retrospettiva
        • Elezione del Consiglio nazionale
          • Elezione 1999
          • Elezione 2003
          • Elezione 2007
          • Elezione 2011
          • Elezione 2015
          • Elezione 2019
        • Elezione del Consiglio degli Stati
          • Elezioni 2019
          • Elezioni fuori
          • Elezioni 1999
          • Elezioni 2003
          • Elezioni 2007
          • Elezioni 2011
          • Elezioni 2015
        • Elezione del presidente
        • Elezioni del Consiglio federale
        • Elezione del cancelliere
        • Procedura di elezione del presidente della Confederazione
    • Fatti e cifre
      • Consigli
      • Oggetti
      • Sedute
      • bilanci di legislatura
      • Open Data
        • Codice embed per lo stream in diretta
    • Servizi del Parlamento
      • Segretario generale
      • Direzione
      • Lavorare per il Parlamento
      • Organigramma
      • Segretari del Parlamento e dell'Assemblea federale
    • Palazzo del Parlamento
      • Climatizzazione del Palazzo del Parlamento
      • Tilo
      • Trasformazione e risanamento del Palazzo del Parlamento 2006–2008
    • Storia del Parlamento
      • Parlamento e scienza
    • Ritratto del Parlamento
      • Compiti dell’assemblea federale
        • Decisioni su conflitti di competenza
        • Verifica dell’efficacia
        • Allestimento delle finanze
          • Procedura di preventivo
          • Strumenti di gestione finanziaria
          • Tipi di credito e limite di spesa
          • Crediti aggiuntivi
          • faktenblatt-staatsrechnung
          • Preventivo con piano integrato dei compiti e delle finanze (PICF)
        • Garanzia delle costituzioni cantonali
        • Grazia e amnistia
        • Partecipazione alla politica estera
        • Alta vigilanza
        • Legislazione
          • leggi federali
          • Costituzione federale
          • emanazione di leggi
          • Revisione della costituzione
          • Ordinanze
          • Emanazione di ordinanze
        • Elezioni
          • Elezione del presidente della Confederazione
          • Elezione del Consiglio federale
          • faktenblatt-wahl-mitgliedern-der-bundesanwaltschaft-und-deren-aufsichtsbehoerde
          • Elezione dei giudici dei Tribunali della Confederazione
        • Tutela della sicurezza interna ed esterna
      • Organizzazione dell’Assemblea federale
        • Il consiglio nazionale e i suoi organi
          • presidente decano
          • Ufficio del Consiglio nazionale
          • Commissioni
          • Consiglio nazionale
          • Il presidente del Consiglio nazionale
          • Ufficio provvisorio
        • Il Consiglio degli Stati e i suoi organi
          • Ufficio del Consiglio degli Stati
          • Consiglio degli Stati
          • Il presidente del Consiglio degli Stati
        • L’Assemblea federale plenaria e i suoi organi
        • Gruppi parlamentari
        • Organi comuni alle due Camere
      • Funzionamento del parlamento
        • Lavori nelle Camere
        • Sessioni
      • Oggetti in deliberazione e procedura parlamentare
        • Atti emanati dall’assemblea federale
        • Procedura in caso di disegni di atti legislativi
        • Iv. pa., Iv. ct. e interventi parlamentari
          • Interrogazione
          • Ora delle domande
          • Interpellanza
          • Mozione
          • Iniziativa parlamentare
          • Postulato
      • Amministrazione e infrastruttura
        • Servizi del parlamento
        • faktenblatt-parlamentsgebaeude
      • Statuto dell’Assemblea federale
        • Il popolo e l’Assemblea federale
          • Petizioni e domande
          • Elezione del Consiglio nazionale
          • Pubblicità delle sedute
          • Referendum
          • Iniziative popolari
        • L’Assemblea federale e il Consiglio federale
          • oppressione dell’immunità e sospensione provvisoria dalla carica
          • Accertamento dell’incapacità di esercitare la carica
          • Interventi parlamentari
        • L’Assemblea federale e i tribunali federali
          • faktenblatt-amtsenthebung
          • Giurisdizione costituzionale
        • I cantoni e l’Assemblea federale
          • Elezioni del Consiglio degli Stati
          • Iniziativa cantonale
      • Parlamentari
        • Retribuzione dei parlamentari
        • Parlamentari e l’attività parlamentare
          • Segreto d’ufficio
          • Diritto di proposta, intervento e iniziativa
          • obbligo-di-ricusazione
          • Misure disciplinari
          • Diritti d’informazione
          • Codice di abbigliamento
          • Obbligo di partecipare alle sedute
          • diritto di parola
          • Ordine dei posti nella sala
          • Espressione del voto
        • Lo statuto giuridico dei parlamentari
          • Immunità
          • Divieto di ricevere istruzioni
          • Disposizioni penali sulla corruzione
          • Indicazione delle relazioni d'interesse
          • incompatibilità
    • Glossario del Parlamento
      • Schede informative glossario del parlamento
    • Pubblicazioni
      • Opuscoli
      • Schede informative
      • Rapporti e studi
    • Come funziona il parlamento?
      • Diritto parlamentare
        • Dossier sulla legge sul Parlamento
        • Le fasi di legge
        • Dossier Costituzione federale
          • Riforma della Costituzione federale 1987–1999
          • Deliberazioni delle commissioni
          • Costituzione federale del 1848
          • Due dibattiti parlamentari adesione Società delle Nazioni
          • La Costituzione federale / Centenario dell’adesione della Svizzera alla Società delle Nazioni
    • Lingua facile
  • Servizi
    • Visita del Palazzo federale
      • Visite guidate
      • Info fuori sessioni
      • Visita durante la sessione
      • Visite guidate per bambini
      • Giornata delle porte aperte
      • Audiovisita guidata di Palazzo federale
    • Media
      • Accreditamenti
      • Promemoria per gli operatori dei media
    • Votazioni popolari
      • Votazioni popolari – archivio
      • Deliberazioni / Argomenti
    • Biblioteca del Parlamento
      • Sostegno alla ricerca
    • Notizie
    • Galleria fotografica
      • Fotografie: condizioni di utilizzazione
    • Temi in primo piano
    • Aiuto ricerca
    • Avvisi
    • Mediateca
      • Inno nazionale svizzero
      • Webcam
    • Posti vacanti
      • Apprendistato di commercio
      • Praticantato universitario
    • Contatto
      • Indirizzi
    • Legge sulla trasparenza
    • Discorsi
      • Oratori ospiti al parlamento
    • Serie Estive
    • Codice embed per lo stream in diretta
  • Relazioni internazionali
    • Attività dei presidenti
    • Delegazioni interparlamentari
      • AELS/UE
      • Unione interparlamentare
      • Assemblea parlamentare della francofonia
      • Assemblea parlamentare dell'OSCE
      • Assemblea parlamentare del Consiglio d'Europa
      • Assemblea parlamentare della NATO
      • PD-OECD
    • Delegazioni bilaterali
      • Relazioni con il Bundestag (Del-D)
      • Relazioni con il Parlamento austriaco (Del-A)
      • Relazioni con il Parlamento francese (Del-F)
      • Relazioni con il Parlamento italiano (Del-I)
      • Relazioni con il Landtag del Principato del Liechtenstein (Del-FL)
    • Cooperazione tecnica parlamentare
      • Albania
      • Mongolia
      • Macedonia del Nord
      • Kosovo
      • FAQ
    • Registri
      • Attività internazionali dell'Assemblea federale in Svizzera (PDF)
      • Attività internazionali dell'Assemblea federale all'estero (PDF)
      • ...
      • Home
      • Il Parlamento
      • Servizi del Parlamento
      • Organigramma

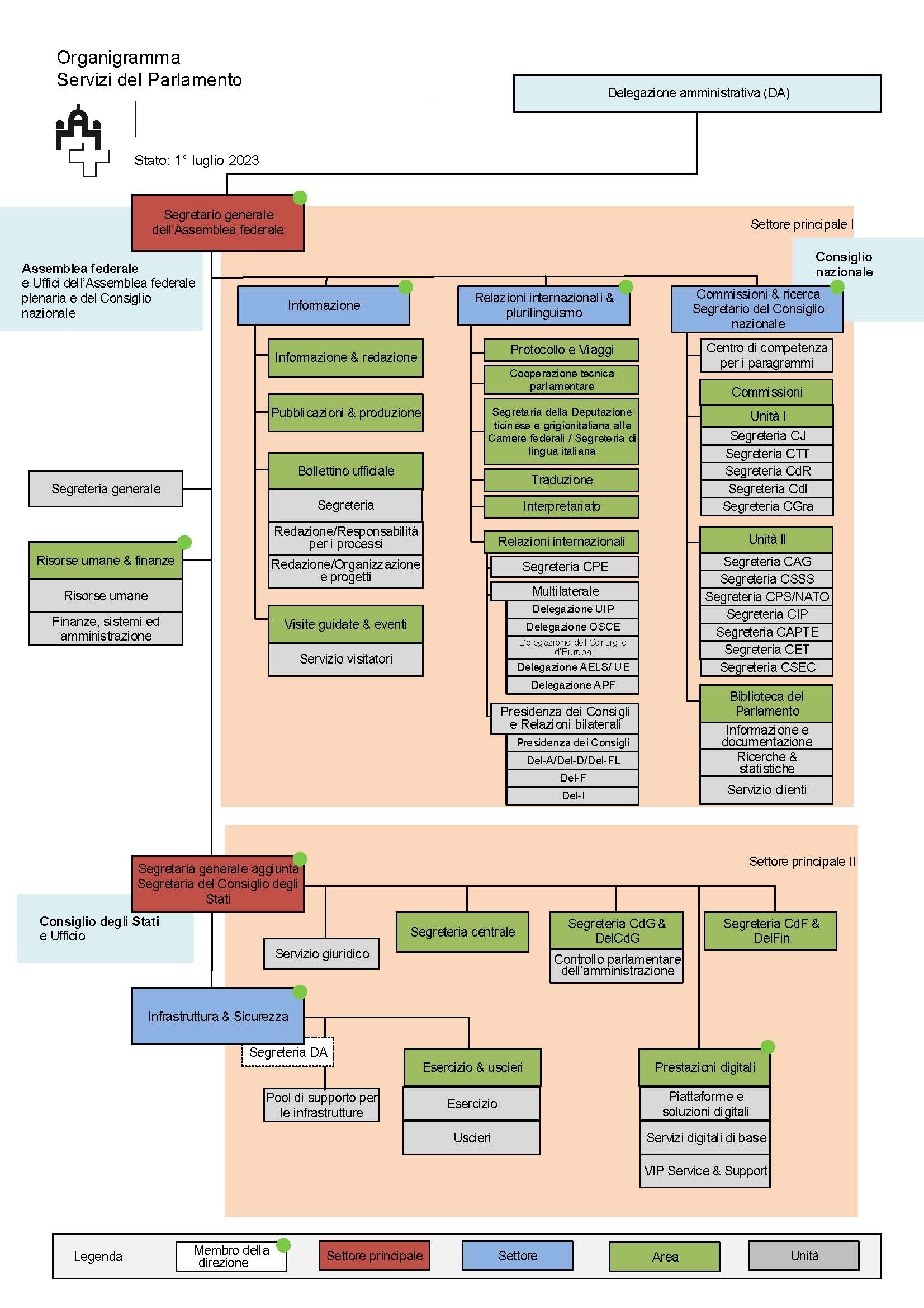
      Organigramma dei Servizi del Parlamento

      • Servizi del Parlamento
      • Segretario generale
      • Direzione
      • Lavorare per il Parlamento
      • Organigramma
      • Segretari del Parlamento e dell'Assemblea federale
      Contenuto pagina

      ​Versione stampabile dell‘organigramma (PDF​)

       

      Organigrammi dei Servizi del Parlamento 

      • Servizi

        • Agenda
        • News
        • Glossario del Parlamento
        • Abbreviazioni
        • Contatto
        • Impressum
        • Basi legali
      • Link diretti

        • Registro degli interessi CN
        • Registro degli interessi CS
        • Liste delle accreditazioni CN
        • Liste delle accreditazioni CS
        • Collaboratori personali CN
        • Collaboratori personali CS
        • Indennità parlamentari
        • Intergruppi parlamentari dell’Assemblea federale
        • Gruppi di amicizia parlamentari dell’Assemblea federale
        • Posti della Commissione giudiziaria a concorso
        • Parlnet
      • Attività parlamentare

        • Banca dati relativa agli oggetti trattati dal Parlamento
        • Bollettino ufficiale Ricerca
        • Sessioni
        • Consiglio nazionale A–Z
        • Consiglio degli Stati A–Z
        • Indirizzi
        • Manuale dell'Assemblea federale
      • Per saperne di più

        • JuniorParl
        • Storia del Parlamento
        • Galleria di foto
        • Lavorare per il Parlamento
        • Posti vacanti
      ©
      Twitter LinkedIn Facebook YouTube Instagram

      Expression Console: