• Parlnet
  • Kontakt
  • Leichte Sprache
  • DE
  • FR
  • IT
  • RM
  • EN

  • Organe
    • Nationalrat
      • Büro Nationalrat
      • Präsident/in
      • Mitglieder A–Z
      • Mitglieder nach Kantonen
      • Sitzordnung
      • Mutationen Nationalrat
    • Ständerat
      • Büro Ständerat
      • Präsident/in
      • Mitglieder A–Z
      • Mitglieder nach Kantonen
      • Sitzordnung
      • Mutationen Ständerat
    • Vereinigte Bundesversammlung
      • Ratsmitglieder seit 1848
      • Erweiterte Suche
    • Kommissionen
      • Sachbereichskommissionen
        • RK
          • Berichte und Vernehmlassungen
          • Subkommissionen RK
        • SGK
          • Berichte und Vernehmlassungen
          • Subkommissionen SGK
        • UREK
          • Berichte und Vernehmlassungen
        • APK
          • Berichte und Vernehmlassungen
          • Subkommissionen APK
        • KVF
          • Berichte und Vernehmlassungen
        • WAK
          • Berichte und Vernehmlassungen
          • Subkommissionen WAK
        • WBK
          • Berichte und Vernehmlassungen
          • subkommissionen-wbk
        • SiK
          • Berichte und Vernehmlassungen
          • Subkommissionen SiK
        • SPK
          • Berichte und Vernehmlassungen
      • Aufsichtskommissionen
        • FK
          • Subkommissionen
        • GPK
          • subkommissionen
          • Arbeitsgruppen
          • Sachbereiche
          • Berichte
          • Grundlagenpapiere / Informationsrechte
          • Links
          • INSPEKTION COVID-19-PANDEMIE
        • PUK
        • PUK Geschäftsführung der Behörden im Zusammenhang mit der Notfusion der Credit Suisse mit der UBS
      • Weitere Kommissionen
        • BeK
        • GK
          • Publikationen
          • Stellenausschreibungen
          • Subkommission GK
        • IK-N
          • Publikationen
        • RedK
      • PVK
        • Dienstleistungen und Rechtsgrundlagen
        • Ablauf von Evaluationen
        • Publikationen
          • Evaluationsberichte
          • Jahresberichte
          • Über die PVK
      • Spezialkommissionen
        • LPK
      • Die Präsidien 2023–2027
    • Delegationen
      • FinDel
        • Berichte
        • 100 Jahre FinDel
      • GPDel
        • Fall Crypto AG
        • Fall Daniel M.
        • Fall Tinner
        • Berichte
        • Informatiksicherheit ­im NDB
        • ISIS-Inspektion
        • Rechtsgutachten
        • Konferenz 2019
        • Links
        • Nachrichtendienstgesetz
        • Auskunftsrecht
        • cyber
        • Inspektionen
        • Jahresberichte
      • Verwaltungsdelegation
        • Gruppe Parlaments IT
      • Delegationen int. parl. Versammlungen
        • APF
          • Porträt
          • Termine
          • Aktivitäten
          • Rechtsgrundlagen
        • EFTA/EU
          • Porträt
          • Termine
          • Aktivitäten
          • Rechtsgrundlagen
        • ERD
          • Porträt
          • Termine
          • Aktivitäten
          • Rechtsgrundlagen
          • Videos
        • IPU
          • Porträt
          • Aktivitäten
          • Rechtsgrundlagen
        • NATO PV
          • Aktivitäten
          • Porträt
          • Rechtsgrundlagen
          • termine
        • pd oecd
          • Rechtsgrundlage
          • Aktivitäten
        • PV OSZE
          • Porträt
          • Termine
          • Aktivitäten
          • rechtsgrundlage
      • Delegationen für Beziehungen mit Parlamenten anderer Staaten
        • Deutscher Bundestag
          • Aktivitäten
          • Rechtsgrundlagen
        • Französisches Parlament
          • Aktivitäten
          • Rechtsgrundlagen
        • Italienisches Parlament
          • Aktivitäten
          • Rechtsgrundlagen
        • Landtag Liechtenstein
          • Aktivitäten
          • Rechtsgrundlagen
        • Österreichisches Parlament
          • Aktivitäten
          • Rechtsgrundlagen
    • Fraktionen
      • SVP-Fraktion
      • SP-Fraktion
      • Die Mitte-Fraktion. Die Mitte. EVP.
      • FDP-Liberale Fraktion
      • Grüne Fraktion
      • Grünliberale Fraktion
      • Parteien
    • Adressen
    • Bezüge der Ratsmitglieder
  • Ratsbetrieb
    • Abstimmungen
      • Abstimmungs-Datenbank Nationalrat
      • xls Files zum Herunterladen
    • Amtliches Bulletin
      • Amtliches Bulletin erklärt
        • Geschichte
      • 125 Jahre Amtliches Bulletin
    • Curia Vista
      • Erweiterte Suche
      • Curia Vista erklärt
      • Beantwortete Vorstösse
      • Fahnen lesen
      • Vorstösse mit Tabellen und Grafiken
    • Sessionen
      • Aktuelle Session
        • Sessionsprogramme als Kalenderdatei
      • Alle Schlussabstimmungstexte
      • Frühere Sessionen
      • Sessionsdaten
      • Sessionsvorschauen
      • Übersicht
    • Suche Amtliches Bulletin
    • Suche Curia Vista
    • Wahlen
    • Die Legislatur – der Legislaturwechsel
    • Coronavirus – Parlament in der Corona-Pandemie
      • Chronologie der Beschlüsse
  • Über das Parlament
    • Archiv
      • Archiv Fraktionen
        • Fraktionspräsidien seit 1917
        • Ehemalige Fraktionen
        • Archiv der Sitzordnung
      • Archiv Ratspräsidenten
        • Präsidien NR seit 1848
        • Präsidien SR seit 1848
        • Ehemaligentreffen
      • Frühere Kommissionen
        • KöB
        • NAD
          • Berichte
        • RehaKo
          • Entscheide
          • Was sieht das Gesetz vor?
      • Ehemalige Mitglieder
      • Legislaturrückblicke
        • Gedenkblätter
        • Sessionen extra muros
          • Frühjahrssession 2001 Lugano
          • Herbstsession 2006 in Flims
      • Verstorbene Ratsmitglieder
      • Wahlen im Rückblick
        • Nationalratswahlen
          • Wahlen 1999
          • Wahlen 2003
          • Wahlen 2007
          • Wahlen 2011
          • Wahlen 2015
          • Wahlen 2019
        • Ständeratswahlen
          • Wahlen 1999
          • Wahlen 2003
          • Wahlen 2007
          • Wahlen 2011
          • Wahlen 2015
          • Wahlen 2019
          • Ständeratswahlen ausserhalb
        • Wahl Bundespräsident
        • Bundesratswahlen
        • Wahlen Bundeskanzler
        • Wahlpraxis
    • Fakten und Zahlen
      • Räte
      • Geschäfte
      • Sitzungen
      • Legislaturbilanz
      • Open Data
        • code livestream einbetten
    • Parlamentsdienste
      • Generalsekretär
      • Geschäftsleitung
      • Arbeiten für das Parlament
      • Organigramm
      • Sekretäre des Parlaments
    • Parlamentsgebäude
      • Klimatisierung des Parlamentsgebäudes
      • Tilo
      • Umbau und Sanierung Parlamentsgebäude 2006–2008
    • Parlamentsgeschichte
      • Parlament und Wissenschaft
    • Parlamentsporträt
      • Aufgaben der Bundesversammlung
        • Zuständigkeitskonflikte
        • wirksamkeitsprüfung
        • Festlegung der Finanzen
          • Budgetverfahren
          • Haushaltssteuerungsinstrumente
          • Kreditarten und Zahlungsrahmen
          • Nachtragskredite
          • faktenblatt-staatsrechnung
          • Voranschlag mit integriertem Aufgaben- und Finanzplan (IAFP)
        • Gewährleistung von Kantonalverfassungen
        • Begnadigungen und Amnestien
        • Mitwirkung in der Aussenpolitik
        • Oberaufsicht
        • Rechtsetzung
          • Bundesgesetze
          • Bundesverfassung
          • Gesetzgebung
          • Verfassungsgebung
          • Verordnungen
          • Verordnungsgebung
        • Wahlen
          • Wahl der Bundespräsidentin oder des Bundespräsidenten
          • Wahl der Mitglieder des Bundesrates
          • faktenblatt-wahl-mitgliedern-der-bundesanwaltschaft-und-deren-aufsichtsbehoerde
          • Wahl der Mitglieder der Eidgenössischen Gerichte
        • Wahrung der inneren und äusseren Sicherheit
      • Organisation der Bundesversammlung
        • Der Nationalrat und seine Organe
          • Alterspräsident
          • Büro des Nationalrates
          • Kommissionen
          • Nationalrat
          • Nationalratspräsident/In
          • Provisorisches Büro
        • Der Ständerat und seine Organe
          • Büro des Ständerates
          • Ständerat
          • Ständeratspräsident/In
        • Die Vereinigte Bundesversammlung und ihre Organe
        • Fraktionen
        • Gemeinsame Organe beider Räte
      • Parlamentsbetrieb
        • Ratsbetrieb
        • Sessionen
      • Beratungsgegenstände und das Parlamentarische Verfahren
        • Erlasse der Bundesversammlung
        • Verfahren bei Erlassentwürfen
        • Pa. Iv., Kt. Iv und Vorstösse
          • Anfrage
          • Fragestunde
          • Interpellation
          • Motion
          • Parlamentarische Initiative
          • Postulat
      • Verwaltung und Infrastruktur
        • Parlamentsdienste
        • faktenblatt-parlamentsgebaeude
      • Stellung der Bundesversammlung
        • Das Volk und die Bundesversammlung
          • Eingaben und Petitionen
          • Nationalratswahlen
          • Öffentlichkeit
          • Referenden
          • Volksinitiativen
        • Die Bundesversammlung und der Bundesrat
          • Aufhebung der Immunität
          • Feststellung der Amtsunfähigkeit
          • Parlamentarische Vorstösse
        • Die Bundesversammlung und die eidgenössischen Gerichte
          • faktenblatt-amtsenthebung
        • Die Kantone und die Bundesversammlung
          • Ständeratswahlen
          • Standesinitiativen
      • Ratsmitglieder
        • Bezüge der Ratsmitglieder
        • Ratsmitglieder im Parlamentsbetrieb
          • Amtsgeheimnis
          • Antrags-, Vorstoss- und Initiativrecht
          • Ausstandspflicht
          • Disziplinarmassnahmen
          • Informationsrechte
          • Kleiderordnung
          • Sitzungsteilnahme
          • Rederecht
          • Sitzordnung
          • Stimmabgabe
        • Rechtsstellung der Ratsmitglieder
          • Immunität
          • Instruktionsverbot
          • Korruptionsstrafrecht
          • Offenlegungspflicht
          • Unvereinbarkeit
    • Parlamentswörterbuch
      • Faktenblätter Parlamentswörterbuch
      • Sammlungen Parlamentswörterbuch
    • Publikationen
      • Broschüren
      • Faktenblätter
      • Berichte und Studien
    • Wie funktioniert das Parlament?
      • Parlamentsrecht
        • Dossier Parlamentsgesetz
        • Etappen eines Gesetzes
        • Dossier Bundesverfassung
          • Reform der Bundesverfassung 1987–1999
          • Beratungen der Verfassungskommissionen
          • Reform der Bundesverfassung – Zusammenfassung
          • Die Bundesverfassung von 1848
          • Parlamentsdebatten Beitritt Schweiz Völkerbund
          • Tag BV / 100 Jahre Völkerbund-Beitritt
    • Leichte Sprache
  • Services
    • Besuch im Bundeshaus
      • Führungen
      • Sessionsbesuche
      • Kinderführungen
      • Tage der offenen Tür
      • Audioführung Bundeshaus
    • Medien
      • Akkreditierungen
      • Merkblatt Medienschaffende
    • Volksabstimmungen
      • Frühere Volksabstimmungen
      • Verhandlungshefte
    • parlamentsbibliothek
      • Forschungsunterstützung
    • News
    • Fotogalerie
      • Fotos - Nutzungsbedingungen
    • Im Fokus
    • suchhilfe
    • Benachrichtigungen
    • Mediathek
      • Schweizer Landeshymne
      • Webcam
    • Stellenangebote
      • Hochschulpraktika
      • KV-Lehrstelle
    • Kontakt
      • Adressen
    • Öffentlichkeitsgesetz
    • Reden
      • Gastauftritte im Parlament
    • Sommerserien
    • Code Live-Stream einbetten
  • Internationales
    • Aktivitäten der Ratspräsidentinnen und -Präsidenten
    • Delegationen int. parl. Versammlungen
      • EFTA/EU
      • Interparlamentarische Union
      • Assemblée parlementaire de la Francophonie
      • Parlamentarische Versammlung der OSZE
      • Parlamentarische Versammlung des Europarates
      • Parlamentarische Versammlung der NATO
      • PD-OECD
    • Delegationen für Beziehungen mit Parlamenten anderer Staaten
      • Beziehungen zum Deutschen Bundestag (Del-D)
      • Beziehungen zum Österreichischen Parlament (Del-A)
      • Beziehungen zum Französischen Parlament (Del-F)
      • Beziehungen zum Italienischen Parlament (Del-I)
      • Beziehungen zum Landtag des Fürstentums Liechtenstein (Del-FL)
    • Parlamentarische technische Zusammenarbeit
      • Albanien
      • Mongolei
      • Nordmazedonien
      • Kosovo
      • FAQ
    • Register
      • Internationale Aktivitäten der Bundesversammlung in der Schweiz (PDF)
      • Internationale Aktivitäten der Bundesversammlung im Ausland (PDF)
      • ...
      • Home
      • Über das Parlament
      • Parlamentsdienste
      • Organigramm

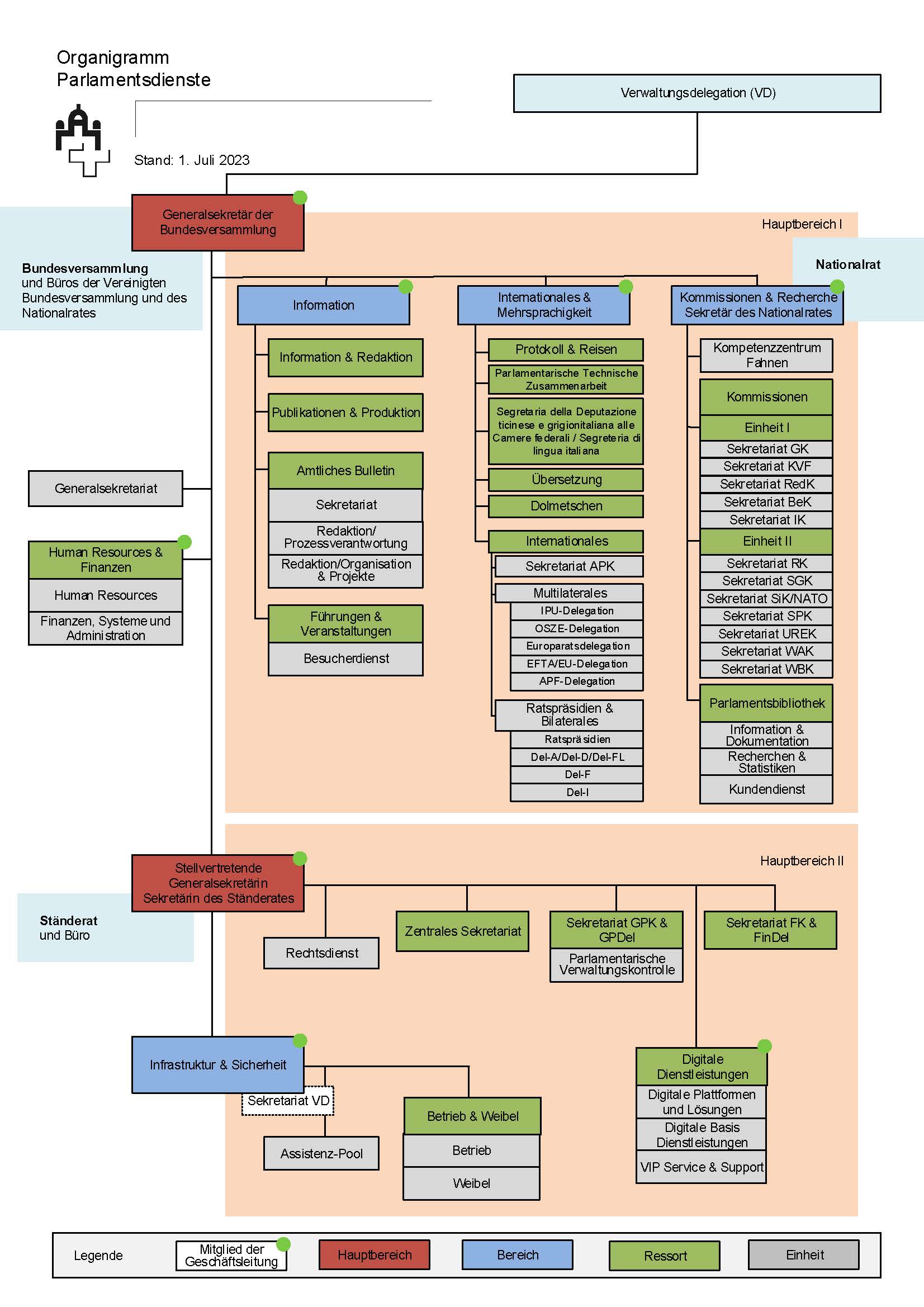
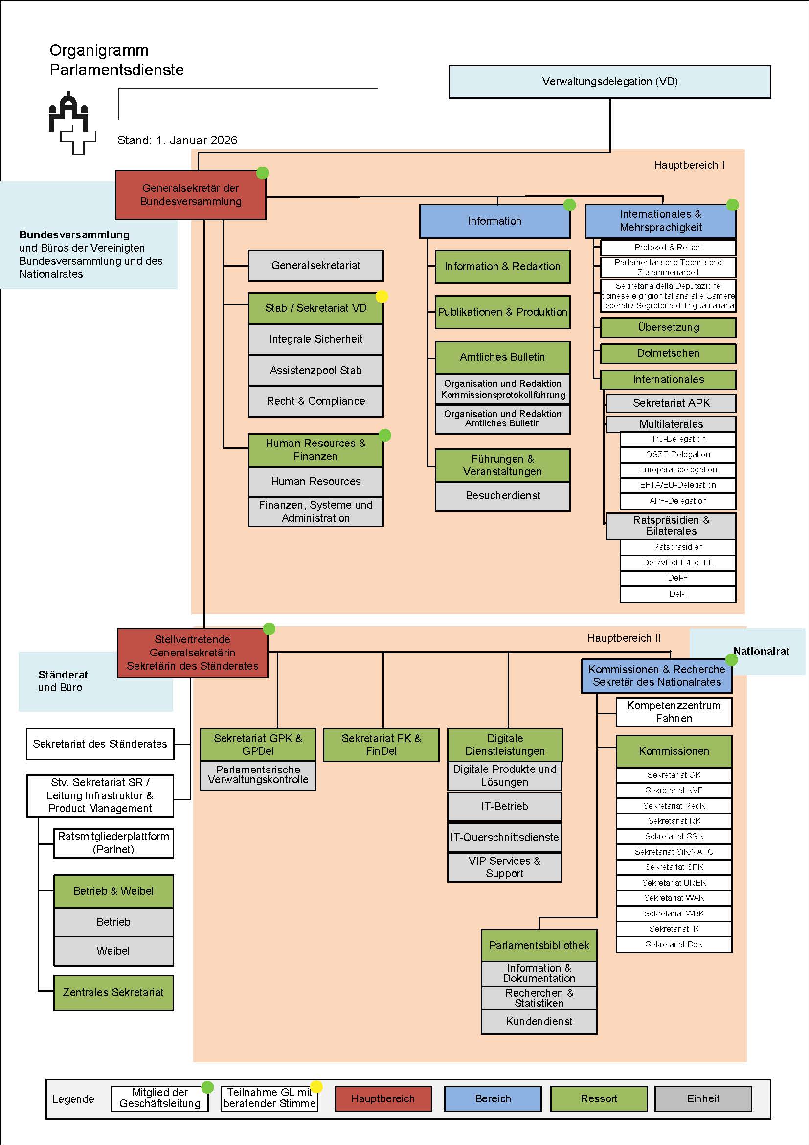
      Organigramm der Parlamentsdienste

      • Parlamentsdienste
      • Generalsekretär
      • Geschäftsleitung
      • Arbeiten für das Parlament
      • Organigramm
      • Sekretäre des Parlaments
      Seiteninhalt

      Druckversion des Organigramms (PDF​)​

       

      Organigramme Parlamentsdienste

      • Services

        • Agenda
        • News
        • Parlamentswörterbuch
        • Abkürzungen
        • Kontakt
        • Impressum
        • Rechtliches
      • Direkt zu

        • Interessenbindungen NR
        • Interessenbindungen SR
        • Zutrittsberechtigte NR
        • Zutrittsberechtigte SR
        • Pers. Mitarbeitende NR
        • Pers. Mitarbeitende SR
        • Bezüge der Ratsmitglieder
        • Parlamentarische Gruppen der Bundesversammlung
        • Parlamentarische Freundschaftsgruppen der Bundesversammlung
        • Stellenausschreibungen der Gerichtskommission
        • Parlnet
      • Ratsbetrieb

        • Geschäftsdatenbank
        • Amtliches Bulletin Suche
        • Sessionen
        • Nationalrat A–Z
        • Ständerat A–Z
        • Handbuch der Bundesversammlung
        • Adressen
        • Ehem. Ratsmitglieder VEMBV
      • Mehr von uns

        • JuniorParl
        • Parlamentsgeschichte
        • Fotogalerie
        • Arbeiten für das Parlament
        • Offene Stelle
      ©
      Twitter LinkedIn Facebook YouTube Instagram

      Expression Console: