Les Services du Parlement constituent l’état-major sur lequel s’appuie l’Assemblée fédérale.

I. Tâches

La mission des Services du Parlement consiste à assister l’Assemblée fédérale dans l’exercice de ses attributions.

  • Les Services du Parlement planifient et organisent les sessions des Chambres fédérales et les séances des commissions parlementaires.
  • Ils exécutent les travaux de secrétariat et de traduction et établissent les procès-verbaux des délibérations des conseils, de l’Assemblée fédérale (Chambres réunies) et des commissions.
  • Ils conseillent les députés, notamment les collèges présidentiels des conseils et des commissions, tant sur le fond qu’en ce qui concerne la procédure.
  • Ils informent le public sur l’Assemblée fédérale et ses travaux.
  • Ils assistent l’Assemblée fédérale dans l’exercice de ses attributions en matière de relations internationales.
  • Ils gèrent la Bibliothèque du Parlement et offrent aux députés des prestations dans les domaines de la documentation et des technologies de l’information.
  • Ils veillent à ce que les infrastructures soient adaptées et prennent en charge de nombreuses autres tâches d’importances diverses qui relèvent d’un état-major.

Faits et Chiffres

L’art. 155 de la Constitution fédérale autorise l’Assemblée fédérale à faire appel, dans l’exercice de ses attributions, aux services de l’administration fédérale. Avec cette disposition, le constituant voulait garantir au Parlement un accès aux connaissances dont il a besoin, sans qu’il soit nécessaire de mettre en place une administration parallèle.

Les organes de l’Assemblée fédérale ou les Services du Parlement, sur mandat desdits organes, ont recours aux services de l’administration fédérale en particulier lorsque le Parlement élabore ses propres projets d’acte sur la base d’une initiative parlementaire. Les services de l’administration fédérale assistent également les Services du Parlement dans l’accomplissement de certaines tâches techniques ou administratives.

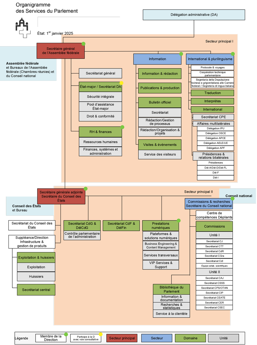
II. Organisation​


Les Services du Parlement se composent de trois secteurs :

  • le secteur « Information » est responsable de l’information, des relations avec le public, du site Internet et du Bulletin officiel ;
  • le secteur « Commissions & recherches » regroupe les secrétariats des commissions et la Bibliothèque du Parlement ;
  • le secteur « International & plurilinguisme » exécute les travaux de traduction et fournit une assistance administrative aux organes du Parlement actifs dans le domaine de la politique extérieure.

Ils comprennent également :

Les Services du Parlement sont dirigés par le secrétaire général de l’Assemblée fédérale. Il est assisté dans sa tâche par les sept​ autres membres de la Direction.

Les Services du Parlement sont placés sous la surveillance de la Délégation administrative. Cette dernière se compose de trois membres du bureau de chaque conseil désignés par la Conférence de coordination ; en principe, il s’agit des membres du collège présidentiel de chacun des conseils.

Faits et Chiffres

À l’origine, la Chancellerie fédérale était également chargée des tâches administratives concernant l’Assemblée fédérale. Cette dernière a été dotée de son propre secrétariat au cours de la première moitié du XXe siècle, plusieurs autres unités venant s’y greffer par la suite. Les services parlementaires étaient certes rattachés à l’Assemblée fédérale et à ses organes sur le plan formel, mais restaient subordonnés à la Chancellerie fédérale sur le plan administratif. Ce n’est qu’avec la Constitution fédérale de 1999 que les Services du Parlement sont devenus totalement indépendants de la Chancellerie fédérale.

Sources

  • Giovanni Biaggini, Art. 155 BV N1, in : Giovanni Biaggini, Bundesverfassung der Schweizerischen Eidgenossenschaft, Kommentar, Orell Füssli Verlag AG 2007 (uniquement en allemand).
  • Karl Stengel, Die Parlamentsdienste im Bund. Entstehung, Arbeitsweise und verfassungsrechtliche Grundlage, Bern/Stuttgart 1977 (uniquement en allemand).